登录
注册
中国产学研合作促进会
会员登录
会员注册
首页
促进会介绍
促进会简介
促进会章程
促进会会徽
领导成员
会刊网站
新闻报道
产学研动态
最新要闻
党建工作
科学普及
文件通知
通知公告
信息公示
政策法规
会费标准
合作交流
产学研合作创新大会
团体会员活动
会员单位展示
优秀创新成果展示
团体标准
团标公告
标准立项
批准发布
科技奖励
联系我们
联系方式
办公位置
移动应用
更多
首页
促进会介绍
促进会简介
促进会章程
促进会会徽
领导成员
会刊网站
新闻报道
产学研动态
最新要闻
党建工作
科学普及
文件通知
通知公告
信息公示
政策法规
会费标准
合作交流
产学研合作创新大会
团体会员活动
会员单位展示
优秀创新成果展示
团体标准
团标公告
标准立项
批准发布
科技奖励
联系我们
联系方式
办公位置
移动应用
首页
>
科技奖励
科技奖励
关注微信公众号
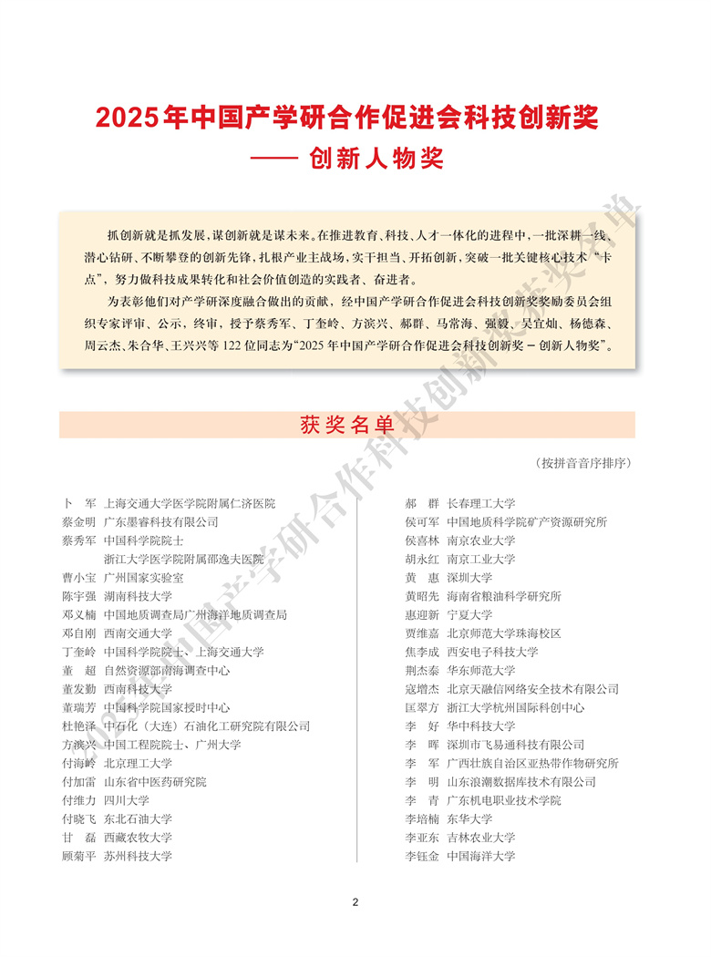
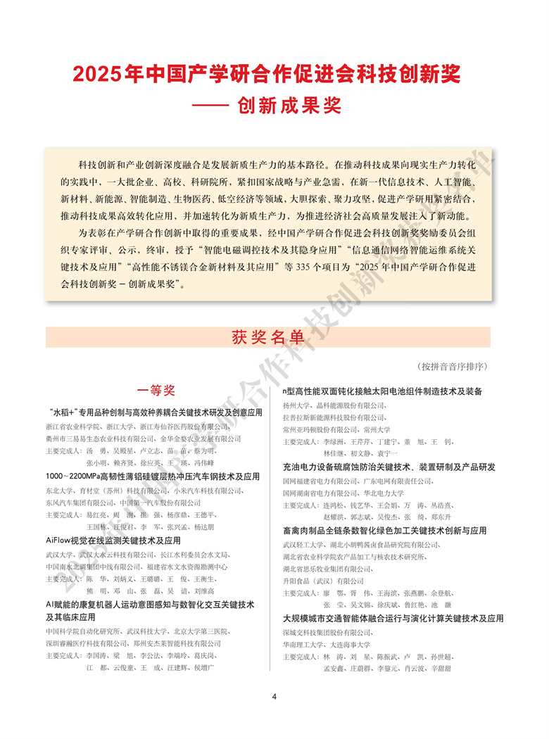
2025年中国产学研合作促进会科技创新奖获奖名单
发布时间:2026年3月25日
来源:中国产学研合作促进会